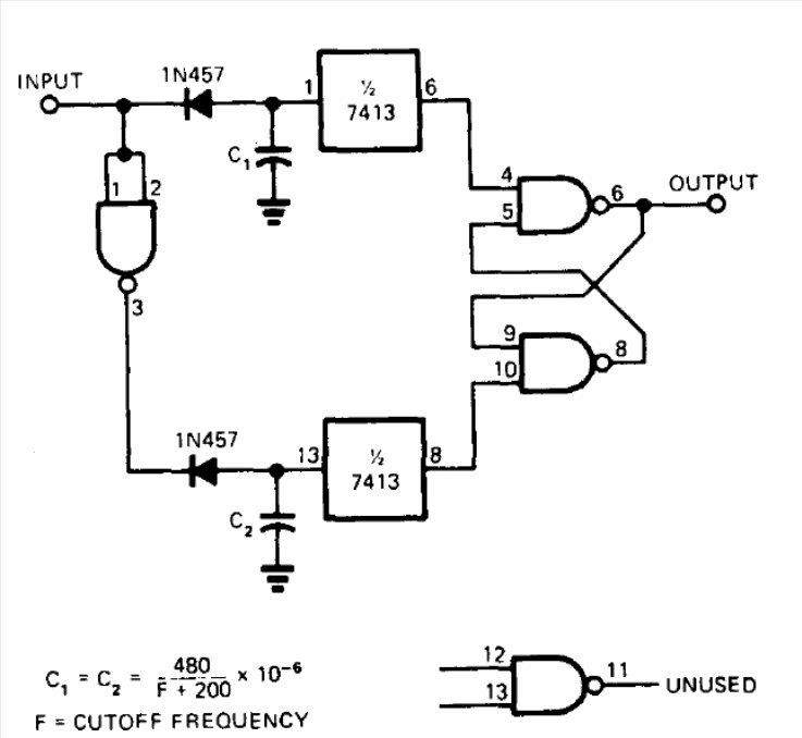
This circuit was obtained in a 1973 publication, being implemented with TTL technology. The circuit lets pulses pass below the frequency determined by the formula next to the diagram. The supply must be 5 V.
This circuit was obtained in a 1973 publication, being implemented with TTL technology. The circuit lets pulses pass below the frequency determined by the formula next to the diagram. The supply must be 5 V.