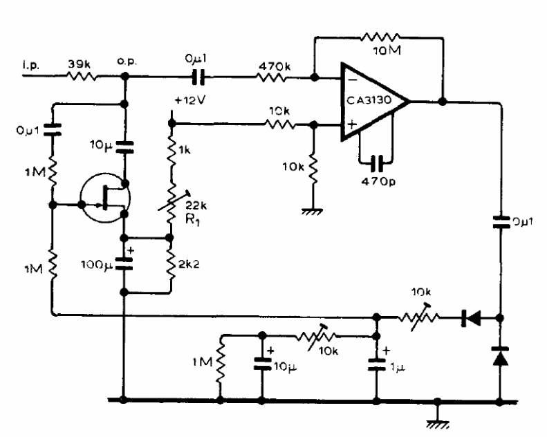
The purpose of this circuit is to improve the dynamic range of ambient sound systems, preventing them from becoming strident and improving intelligibility. The operational amplifier must be powered by a symmetrical power source and the FET can be MPF102 or BF245. The diodes are 1N4145.




