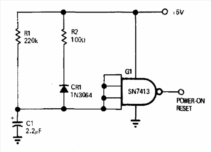
The circuit shown is used to reset TTL logic when power is established. The circuit uses a 7413 and must be powered by 5 V. The circuit can be adapted to work with microcontrolled applications.
This circuit, from a 1988 documentation, makes successive actuation of the shower to control the...
This circuit was found in a 90s Popular Electronics. The circuit indicates if a transmitter is working,...
This circuit was found in a Motorola documentation from 1975. Modern equivalent transistors such...