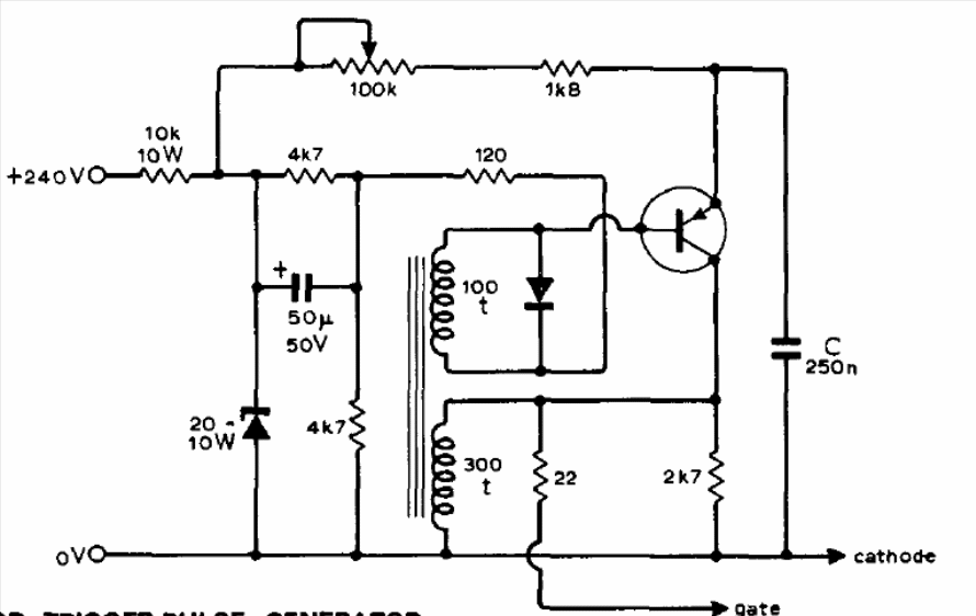
This circuit generates pulses to trigger power controls with SCRs and Triacs. We found it in a 1974 technical documentation. The transistor can be a BD136 and the transformer is wrapped in a ferrite core with 30 or 32 wire. The zener diode is 20 V.
This circuit generates pulses to trigger power controls with SCRs and Triacs. We found it in a 1974 technical documentation. The transistor can be a BD136 and the transformer is wrapped in a ferrite core with 30 or 32 wire. The zener diode is 20 V.