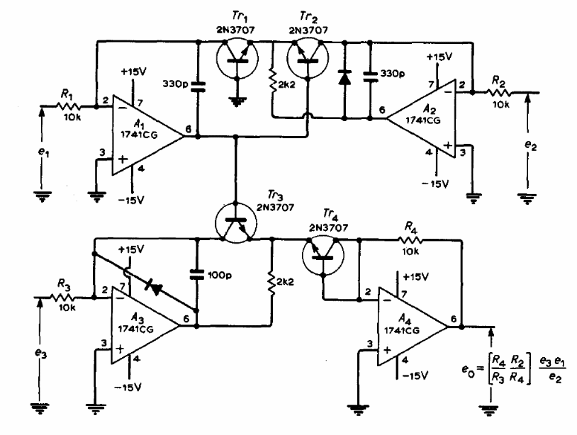
We found this circuit in a publication with experiments with operational amplifiers from 1973. The source must be symmetrical and the equations that define the outputs are given in the diagram. The transistors can be the BC548.
We found this circuit in a publication with experiments with operational amplifiers from 1973. The source must be symmetrical and the equations that define the outputs are given in the diagram. The transistors can be the BC548.