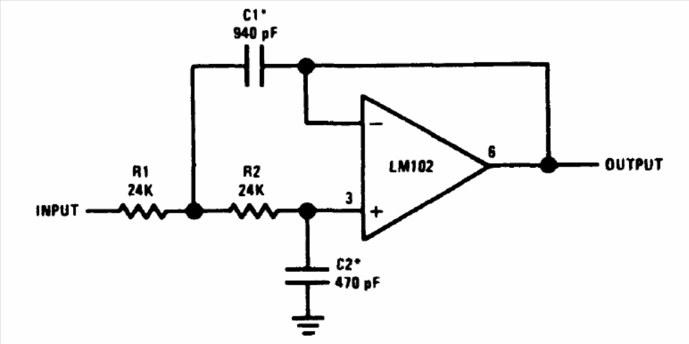
The circuit shown is suggested by National Semiconductor in its 1994 Linear Applications Handbook. We can modify its frequency by changing the capacitor values and we can also use other operational amplifiers. The power supply must be symmetrical.
The circuit shown is suggested by National Semiconductor in its 1994 Linear Applications Handbook. We can modify its frequency by changing the capacitor values and we can also use other operational amplifiers. The power supply must be symmetrical.