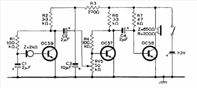
The circuit selected is from the 1960 Mullard transistor reference manual. The circuit is powered by a single 1.3 V battery and the transistors are germanium.
This simple two-transistor receiver was found in Radio Electronics magazine from September 1960....
We found this circuit in an article in Radio Electronics magazine from November 1971. The circuit has...
This single trigger circuit has been indicated for photography applications. The circuit is from a...