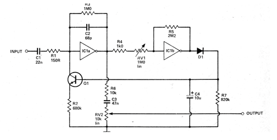
This guitar effect pedal was found in 1982 documentation. The circuit can be easily assembled with a BC548 transistor. The integrated circuit is a 4049. The circuit must be interleaved between the guitar and the amplifier input.

This guitar effect pedal was found in 1982 documentation. The circuit can be easily assembled with a BC548 transistor. The integrated circuit is a 4049. The circuit must be interleaved between the guitar and the amplifier input.
