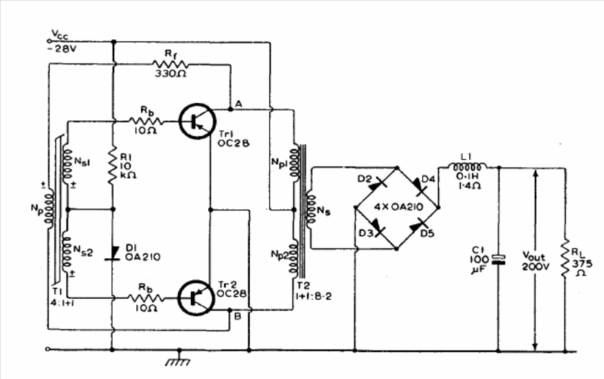
This circuit of dozens of watts uses germanium transistors and the critical components are transformers. The circuit is from the 1960 Mullard transistor application manual.
This simple oscillator is yet another of the many versions of sonic insect repellent that we find...
The circuit in the figure operates at frequencies from 4 to 20 MHz and also uses a common junction FET...
This TTL counter was found in the April 1979 issue of Radio Electronics magazine. The circuit is...