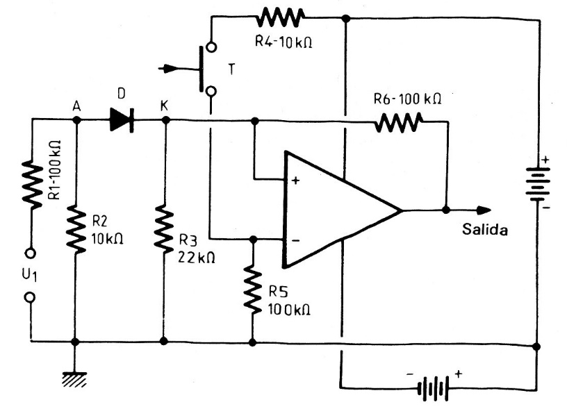
This circuit trips, changing state, when the input voltage exceeds a value determined by R1 and R2. The circuit is reset by pressing T. Almost any operating system in this configuration that requires symmetrical power supply can be used.
This circuit trips, changing state, when the input voltage exceeds a value determined by R1 and R2. The circuit is reset by pressing T. Almost any operating system in this configuration that requires symmetrical power supply can be used.