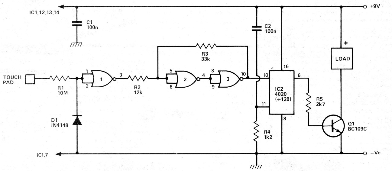
This simple CMOS touch switch with bistable action must not be powered by a source without a transformer. The circuit was found in a 1979 documentation and can be powered by 6 or 9 V, depending on the relay used. The cable to the sensor must be short.




