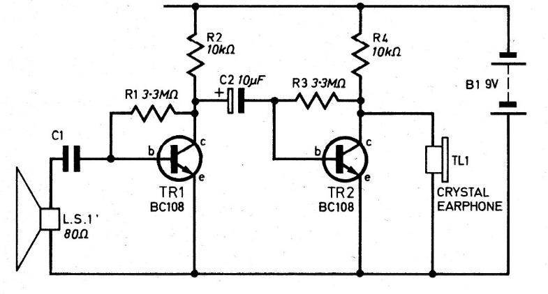
The transistors in this circuit can be the BC548 and a small speaker serves as a microphone. The earphone can be made of crystal or a ceramic capsule. The circuit can be used in an experimental intercom. We found the circuit in a 1978 documentation.
The transistors in this circuit can be the BC548 and a small speaker serves as a microphone. The earphone can be made of crystal or a ceramic capsule. The circuit can be used in an experimental intercom. We found the circuit in a 1978 documentation.