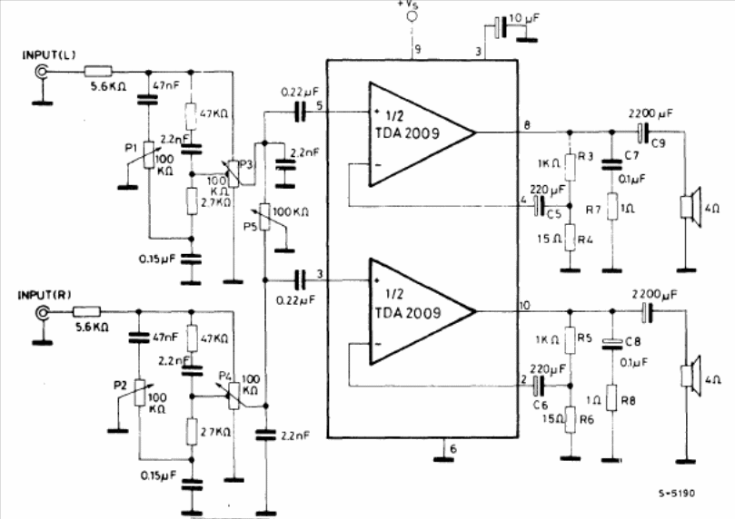
In addition to tone control, this circuit of the SGS 1982 linear integrated circuit manual has a loudness control. The supply must be made with a 24V voltage source.
The figure shows a typical circuit of a variac with a special transformer with sliding adjustment of the...
This amplifier for audio transmission lines was found in a 1961 American publication. The critical...
This different audio amplifier was found in a 90's Electronic Design. The circuit uses components...