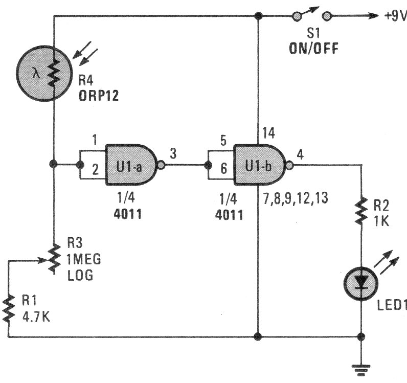
This circuit is used to control exposure times for light baths on printed circuit boards, for example. The circuit can be powered by voltages from 6 to 9 V. The adjustment in the potentiometer determines the exposure time according to the light intensity.




