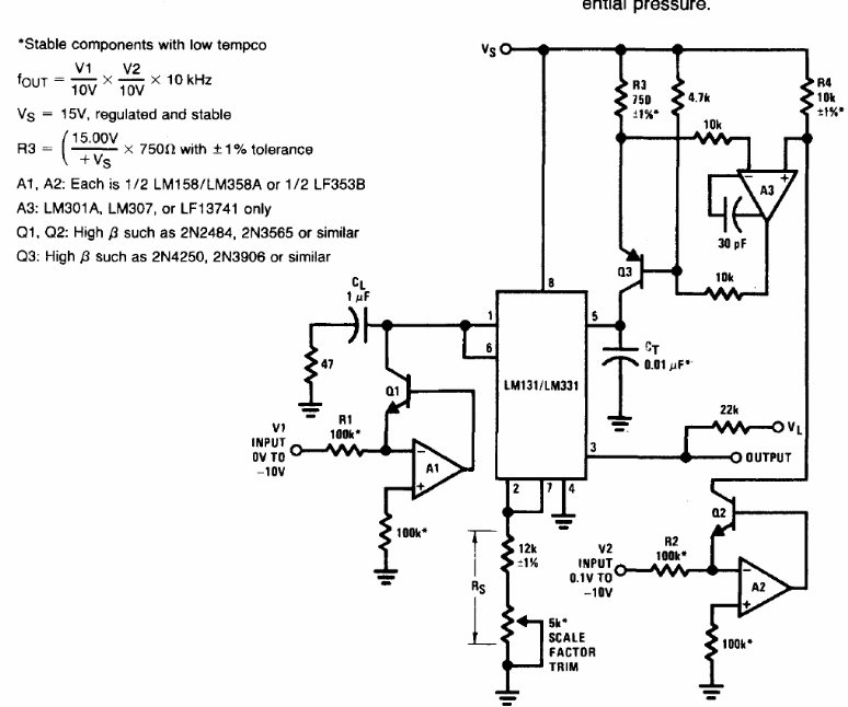
The presented circuit converts the product between two voltages in a frequency on a stable scale, according to the formula given next to the diagram. The circuit is from 1994 National Semiconductor documentation.
The presented circuit converts the product between two voltages in a frequency on a stable scale, according to the formula given next to the diagram. The circuit is from 1994 National Semiconductor documentation.