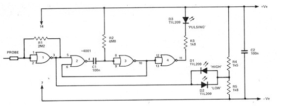
We found this circuit in an old documentation from 1979. It is a logic level tester that is powered by the circuit under test. The components are all common and with a 5 V supply since it works with TTL logic.

We found this circuit in an old documentation from 1979. It is a logic level tester that is powered by the circuit under test. The components are all common and with a 5 V supply since it works with TTL logic.
