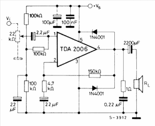
This amplifier makes use of a simple 12 to 30 W source, having been found in the SGS manual of linear integrated circuits of 1982. The integrated circuit must have a good heat radiator. The speaker impedance can be 4 or 8 ohms.

This amplifier makes use of a simple 12 to 30 W source, having been found in the SGS manual of linear integrated circuits of 1982. The integrated circuit must have a good heat radiator. The speaker impedance can be 4 or 8 ohms.
