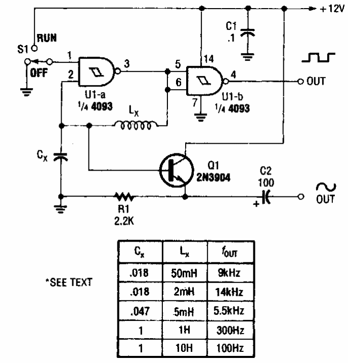
In the figure we have the way to implement a sinusoidal oscillator with the 4093 IC. The component values are given by the table. The circuit is from a Popular Electronics from the 90s.
The diodes of this circuit are general-purpose, and the base resistors are typically between 2k2...
This circuit was found in the February 1981 issue of Radio Electronics magazine. The circuit uses...
The operational amplifier used in this circuit is no longer very common, but the configuration can be adapted...