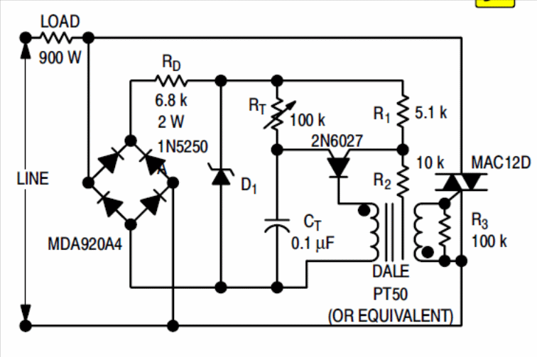
We found this circuit in the On Semiconductor thyristor manual. He makes use of a triac and a PUT. The Triac admits equivalent according to the engine power. The diodes can be 1N4004 and the transformer is pulse type with a 1 to 1 turn ratio.
We found this circuit in the On Semiconductor thyristor manual. He makes use of a triac and a PUT. The Triac admits equivalent according to the engine power. The diodes can be 1N4004 and the transformer is pulse type with a 1 to 1 turn ratio.