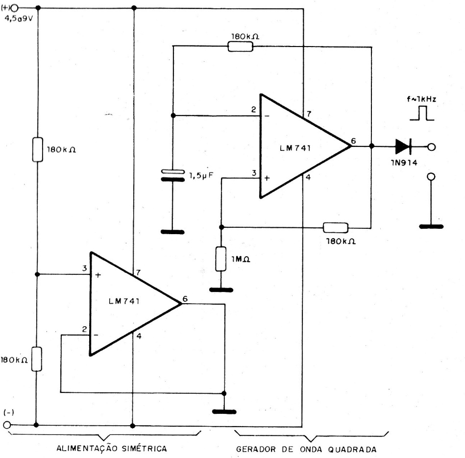
With the values of the components indicated, the circuit generates a 1 kHz signal. The power supply must be symmetrical and operational equivalent to 741 can be used. The capacitor can be changed to generate signals from other frequencies
With the values of the components indicated, the circuit generates a 1 kHz signal. The power supply must be symmetrical and operational equivalent to 741 can be used. The capacitor can be changed to generate signals from other frequencies