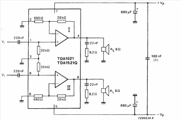
The characteristics of this amplifier that requires a symmetrical source are given in the table below the diagram. The circuit is from the 1990 Philips Databook. The integrated circuit must have a good heat radiator.
The characteristics of this amplifier that requires a symmetrical source are given in the table below the diagram. The circuit is from the 1990 Philips Databook. The integrated circuit must have a good heat radiator.