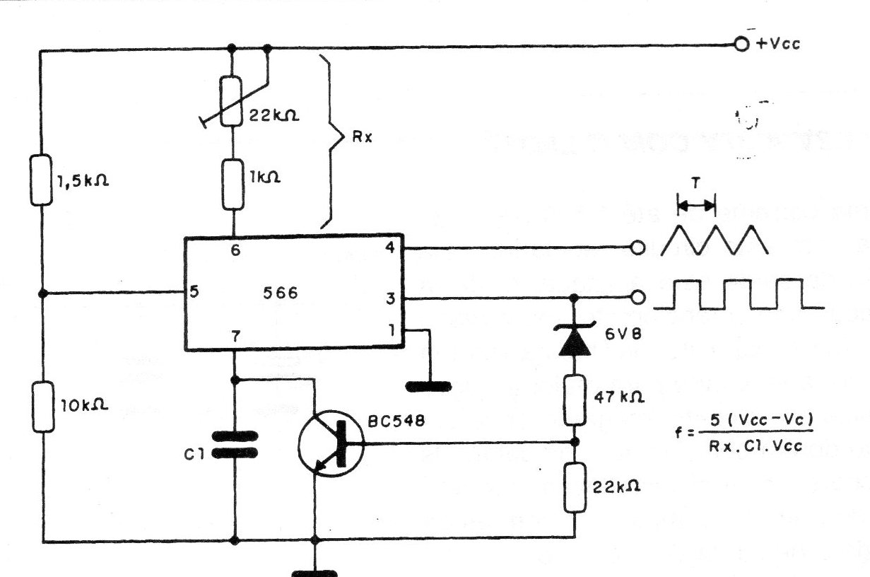
This circuit is based on a PLL 566 and generates positive ramps. The frequency depends on Rx and C and is given by the formula next to the diagram, where Vc is the voltage at pin 1. The supply voltage must be greater than that of the used zener.
This circuit is based on a PLL 566 and generates positive ramps. The frequency depends on Rx and C and is given by the formula next to the diagram, where Vc is the voltage at pin 1. The supply voltage must be greater than that of the used zener.