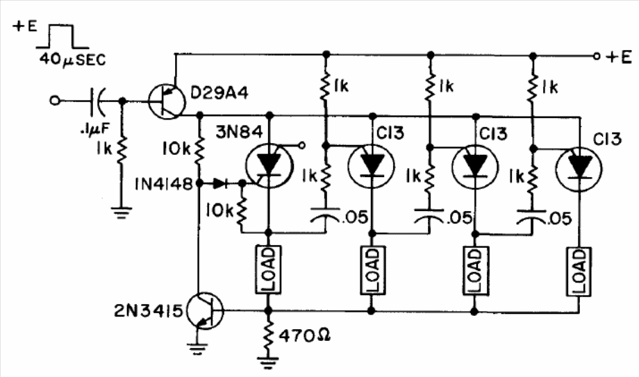
The selected circuit was found in GE's 1977 semiconductor manual. 3N84 is a controlled silicon switch and SCRs support equivalents. The transistor can be a BC558, depending on the supply voltage.
The circuit shown in Figure bellow generates frequencies of 50 Hz, 100 Hz, and 200 Hz. The circuit uses a...
This circuit protects power supply equipment against transients coming from the power line as well as...
This circuit can be used as a shield for microcontrollers such as the Arduino. Frequency is given...