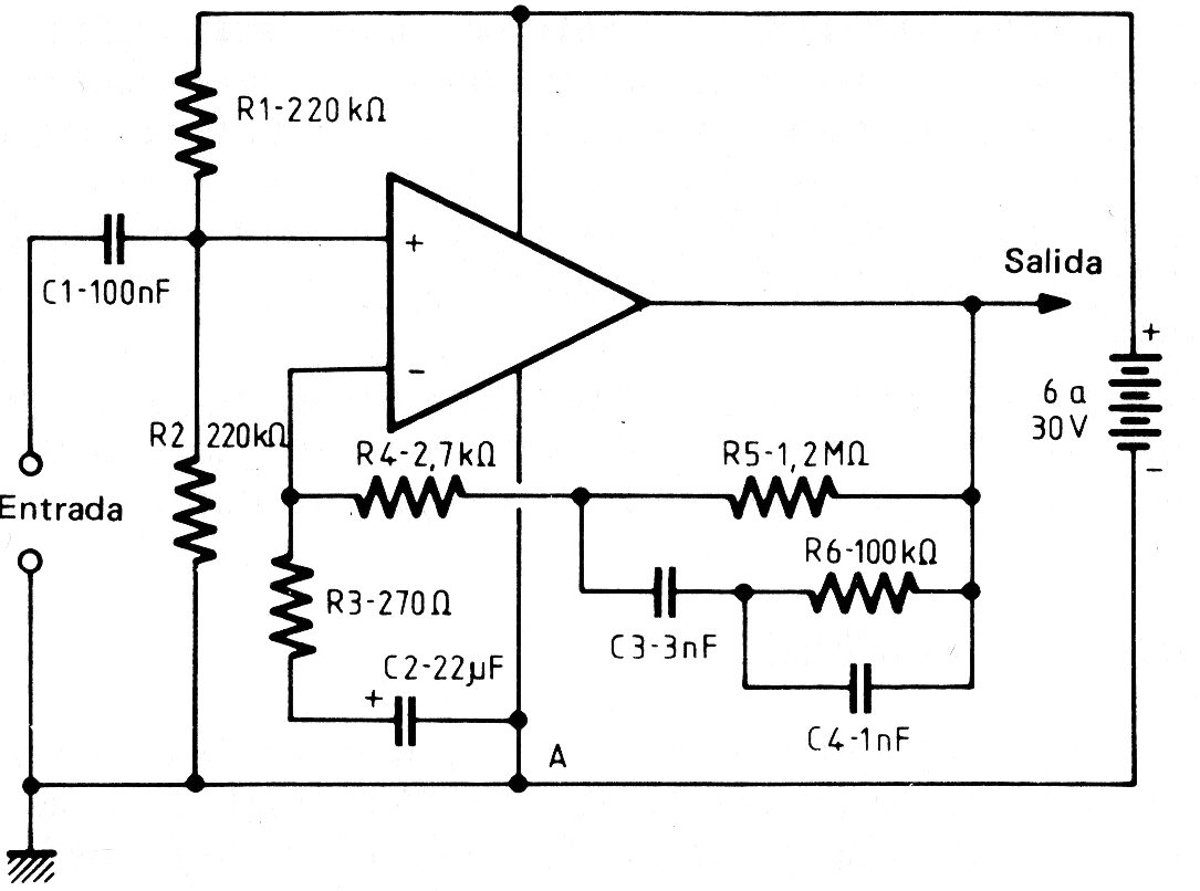
Common operational amplifiers like the TL series, CA3140 and others can be used in this circuit obtained in a French documentation from 1982. The power source does not need to be symmetrical and the approximate gain is 50 dB.
Common operational amplifiers like the TL series, CA3140 and others can be used in this circuit obtained in a French documentation from 1982. The power source does not need to be symmetrical and the approximate gain is 50 dB.