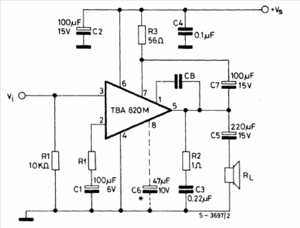
The output power of this amplifier depends on the supply voltage that can be between 3 and 16 V. The maximum power is 1.2 W, and the load is grounded. The circuit is from the 1982 SGS Linear Integrated Circuits Manual.

The output power of this amplifier depends on the supply voltage that can be between 3 and 16 V. The maximum power is 1.2 W, and the load is grounded. The circuit is from the 1982 SGS Linear Integrated Circuits Manual.
