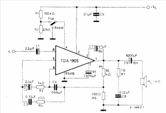
This circuit has a two-position tone control providing a power that reaches 5 W. The supply voltage can be between 9 and 30 V. The circuit is from the 1982 SGS linear integrated circuits manual.

This circuit has a two-position tone control providing a power that reaches 5 W. The supply voltage can be between 9 and 30 V. The circuit is from the 1982 SGS linear integrated circuits manual.
