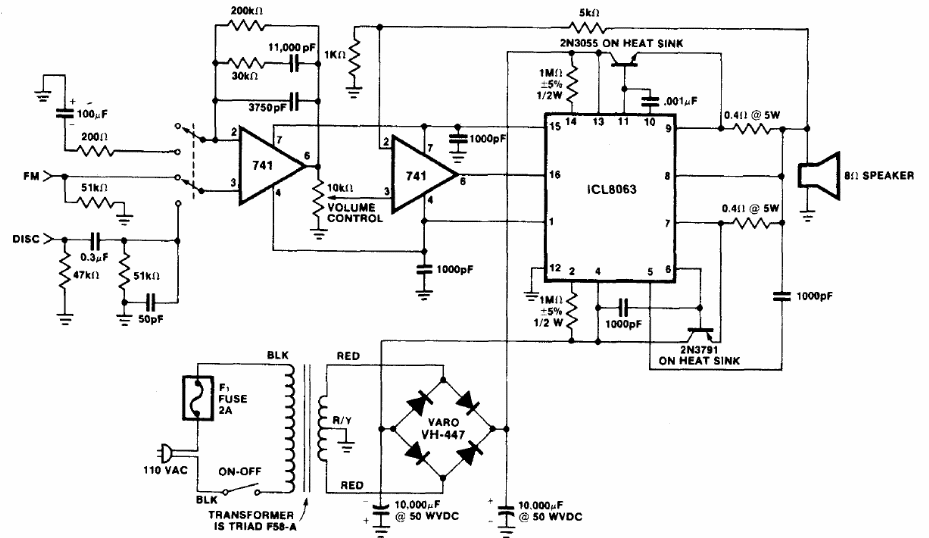
The integrated circuit and configuration are uncommon. However, the sound quality is good. The circuit is from the 1983 Intersil Databook. The output transistors must be provided with heat sinks.
The CMOS 4046 integrated circuit is not very common today, consisting of a very efficient PLL for...
This circuit is from an English publication from 1979. It describes the assembly of a sensitive touch...
This simple optical alarm circuit was found in the 1991 Electronics Experimenter Handbook. The...