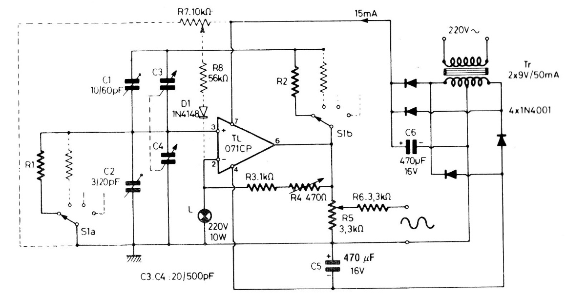
We found this circuit in a French documentation from the 80's. The components used are still common and the circuit can generate signals from 10 Hz to 100 kHz.
This control circuit for incandescent lamps was found in a publication from the 90s. The circuit uses...
The power supply for this circuit must be symmetrical at 12 + 12 V and the load must be 8 ohms. The...
This practical two-transistor linear motor control idea was found in the September 1962 Radio...