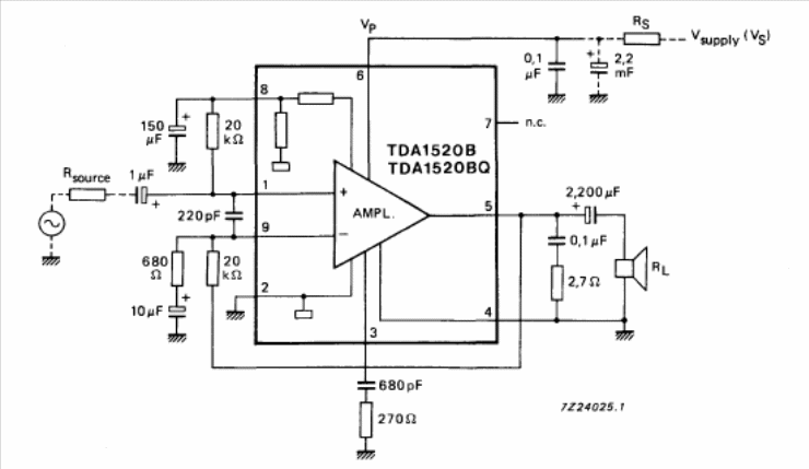
This circuit of a good amplifier for domestic use is from the Philips Databook of 1990. The integrated circuit must have a good heat radiator and the characteristics are given in the table below the diagram.
This circuit of a good amplifier for domestic use is from the Philips Databook of 1990. The integrated circuit must have a good heat radiator and the characteristics are given in the table below the diagram.