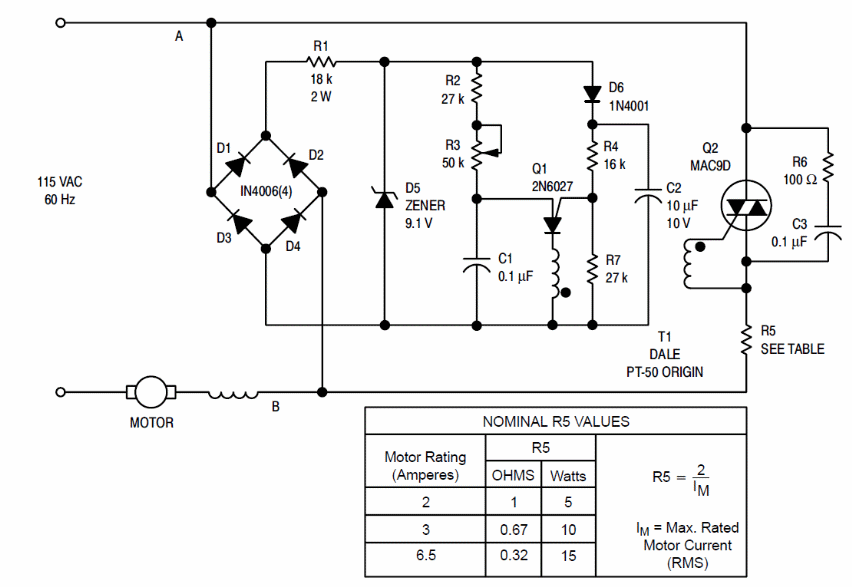
This circuit uses a triac and a PUT to control motors with currents up to 6.5 A. The circuit is from an On Semiconductor thyristor manual and the Triac admits equivalent according to the motor power. The transformer is pulse type with a 1: 1 turn ratio. The Triac must be equipped with a heat sink.




