Here is an interesting project for those who own a pool and are afraid that someone will fall into it when there are no people watching. It is an alarm that goes off when a wave caused by the fall of something in the pool hits a sensor placed on its side as shown in figure 1.
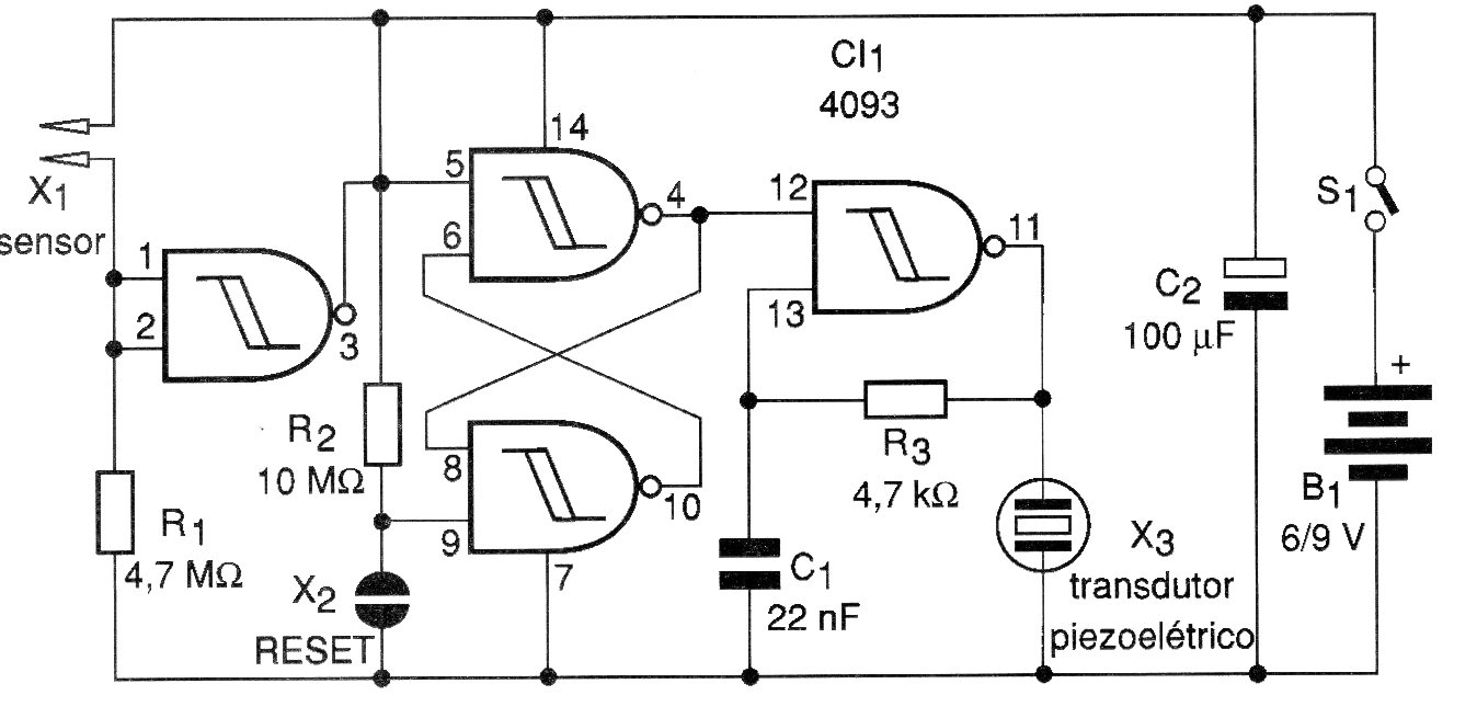
The sensor is, therefore, of the “touch” type that activates a transducer capable of producing a good alert sound. The complete circuit of this touch circuit is shown in figure 2.
The power can be made with 4 small batteries or a battery. As consumption is very low, these energy sources will have excellent durability, even with the device staying on for nights. To ensure that the circuit does not touch only when the wave hits, the configuration used is bistable. Like this. its reset is done by touching the X2 sensor. Of course, the sensor must be positioned in such a way that it does not trigger in the event of rain. The transducer is of the high impedance piezoelectric type, but a loudspeaker can be used if a power step, as shown in figure 3, is added.

The assembly can be done on a common printed circuit board or in a contact matrix. In this case too, it is very important that if a power supply is used, it is isolated from the power grid.





