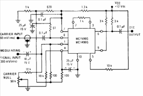
We found this circuit in Motorola's Linear Databook in 1990. The semiconductor component used is no longer common today.
Found in a 1970 EEE, this circuit uses general-purpose transistors of the time. Transistors support...
The Texas Instruments PLLatinum ™ synthesizer can be obtained from Mouser Elecgtronics to generate...
The purpose of this circuit is to trigger an oscillator with the light of dawn. The tone of the...