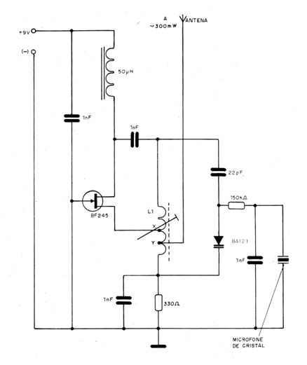
This transmitter has a range of a few hundred meters depending on site conditions. The coil consists of 1 + 1 + 4 or 5 turns of wire 28 or 26 in the form of 0.5 cm with adjustable core. The supply is made with 9 V and the antenna is 60 cm to 1 m long.




