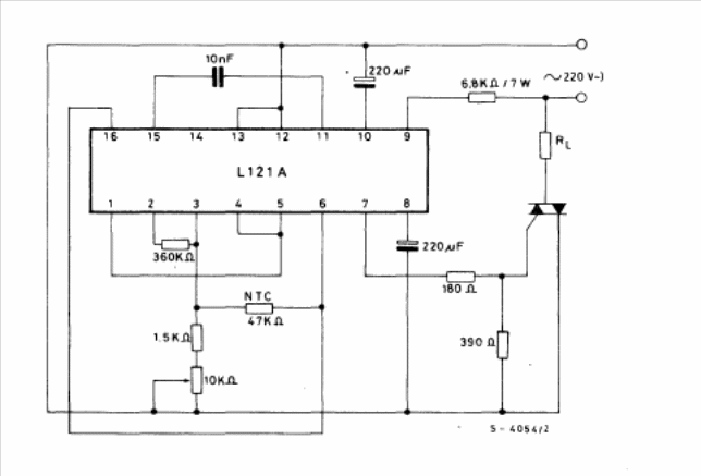
This circuit was found in the SGS manual of linear integrated circuits of 1982. The circuit employs the L121 A which is a common integrated at the time with included triacs control elements. The triac depends on the controlled load current.
This circuit was found in the SGS manual of linear integrated circuits of 1982. The circuit employs the L121 A which is a common integrated at the time with included triacs control elements. The triac depends on the controlled load current.