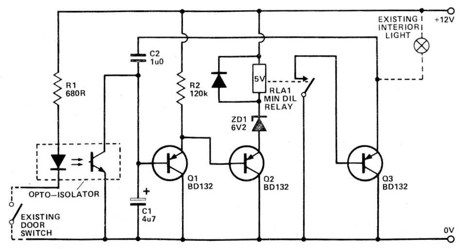
This circuit is characterized by the insulation it presents at the drive, thanks to the use of an optocoupler. The time is given by C1 and the components admit equivalents. We found this circuit in a 1980 documentation.
This circuit is characterized by the insulation it presents at the drive, thanks to the use of an optocoupler. The time is given by C1 and the components admit equivalents. We found this circuit in a 1980 documentation.