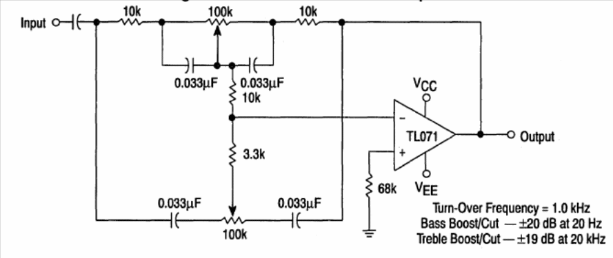
This circuit is from Motorola's Linear Interface ICs of 1993. The circuit can be powered by symmetrical 6 to 12 V voltages and for a stereo version, two channels must be built.
This configuration (using a logic gate with TTL compatible output) uses an amplifier transistor to obtain...
In addition to the didactic purpose, the figure circuit can also be automated. In this case, the...
The maximum time interval of this circuit depends on C1. Larger values can be used to get closer to...