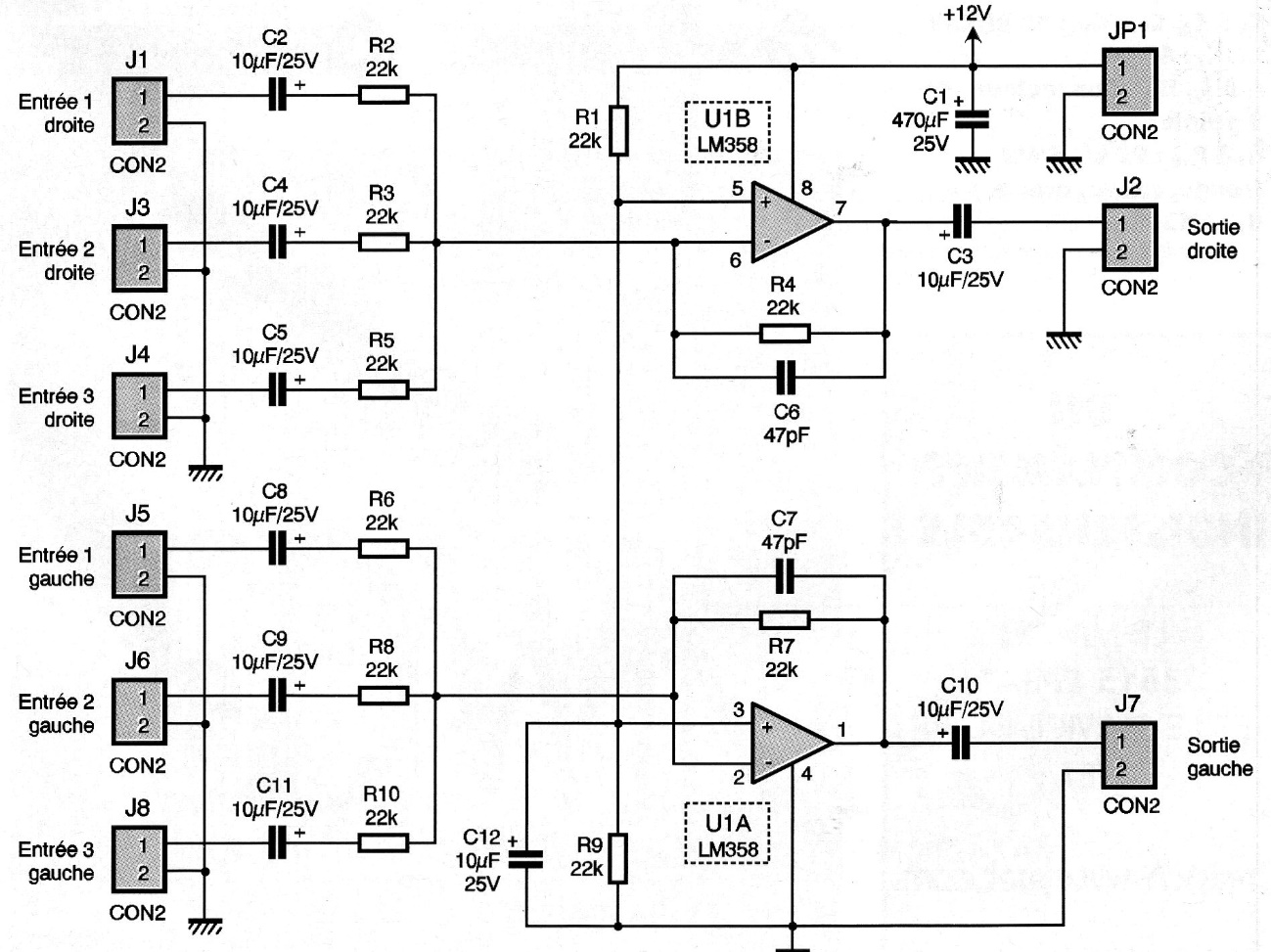
This circuit has a high input impedance and provides a good signal at its output. The power must be supplied with a 12 V power supply. We found this configuration in a French publication from the 1980s, but the circuit can still be easily assembled, as the components are still common.




