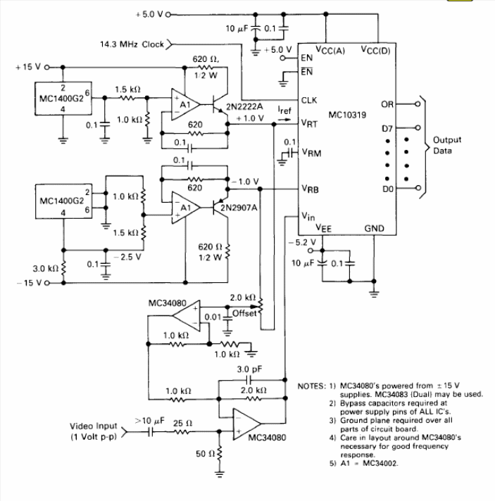
This circuit converts video signals to digital form in frequency
The circuit presented was found in a Motorola documentation from 19761, but it can be assembled with a...
This simple bargraph photometer appeared in the November 1987 issue of Radio Electronics magazine. The...
This circuit, found in a 1964 US documentation, consists of a selective amplifier that lets only...