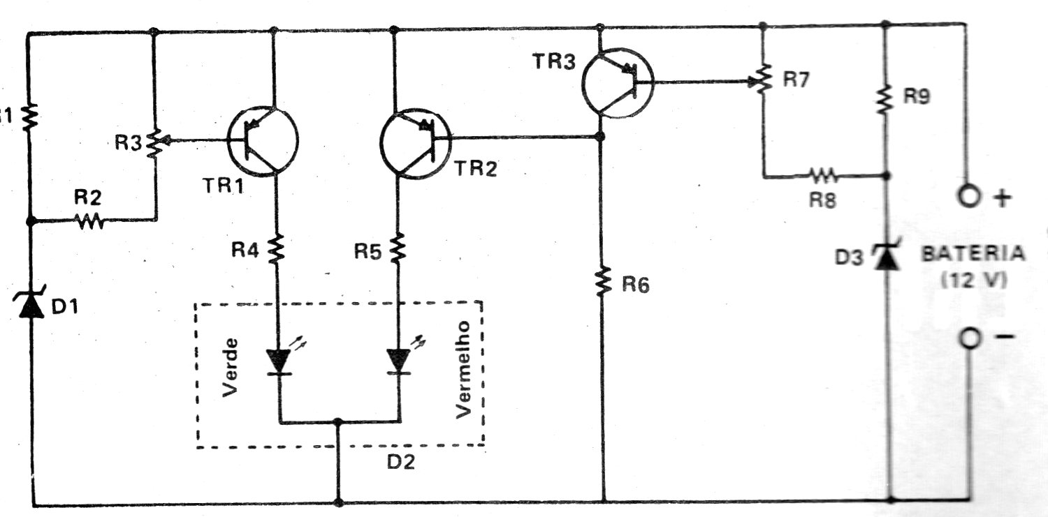
This circuit uses two LEDs to indicate the state of a battery, the voltages at which they transition are adjusted in the two trimpots of the circuit. The transistors can be the BC558 and the circuit was obtained from a 70s documentation.
This circuit uses two LEDs to indicate the state of a battery, the voltages at which they transition are adjusted in the two trimpots of the circuit. The transistors can be the BC558 and the circuit was obtained from a 70s documentation.