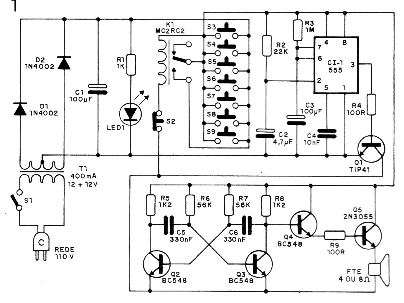
This alarm uses several sensors that directly trigger a sensitive relay. A larger relay can be used with the addition of an excitation step. The circuit has its own siren and includes a simple power supply from the mains. The 2N3055 transistor must have a heat sink. The project was found in a 1988 documentation.




