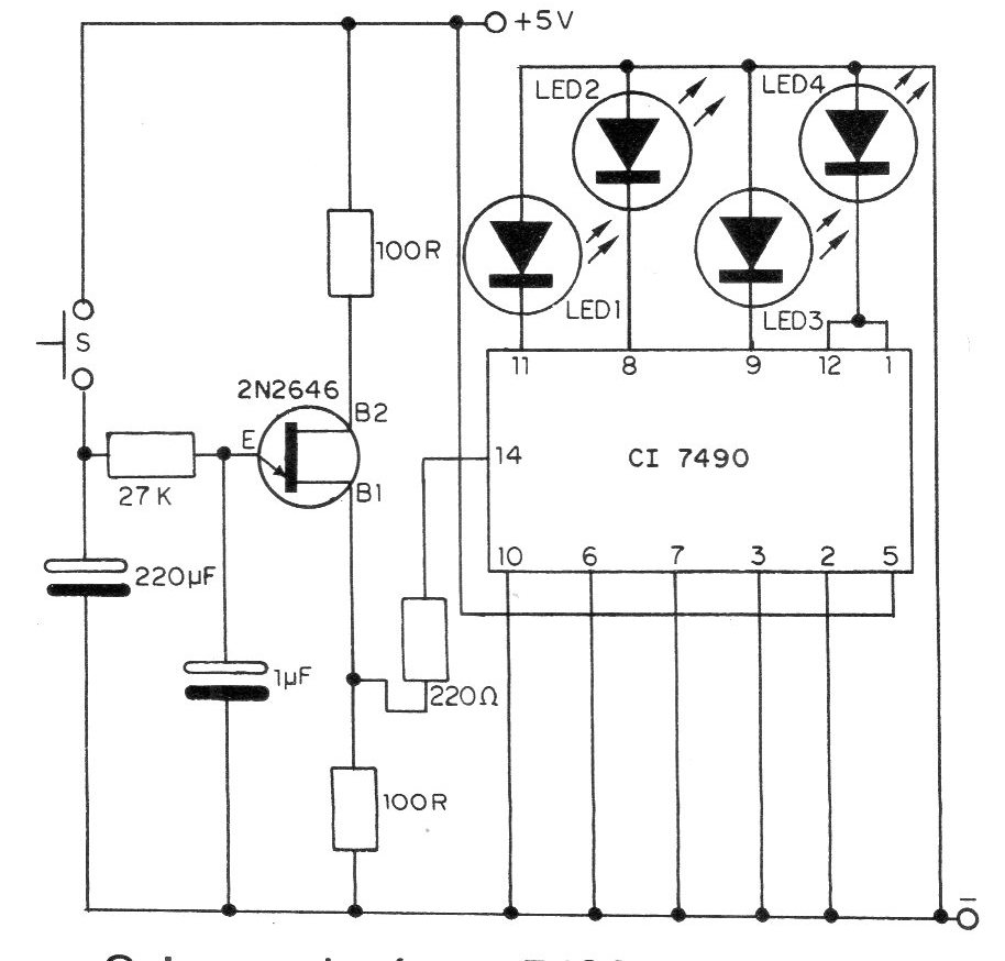
Here is a very simple and economical electronic game. Using only one integrated circuit and one transistor, this circuit makes the 4 LEDs light up in different combinations, which can be coded to be worth points. The circuit is shown in the figure and, as we can see, makes use of TTL technology. The integrated is a 7490 and the transistor is of the 2N2646 unijunction type. By pressing switch S, the 220 uF capacitor is charged with the supply voltage, then discharged via the oscillator formed by the transistor and the 1 uF capacitor. The oscillations of this circuit depend on this 1 uF capacitor, but its number is random, as it depends both on the time constant of the oscillator and on the pressing time of S, which cannot be easily controlled. The pulses produced are counted by the 7490, causing the LEDs to light up in a certain combination at the end. The interesting effect that this roulette produces is in the fact that the LEDs do not stop in the drawn combination as soon as the switch S is released, but later, given precisely by the 220 uF capacitor. Like all TTL circuits, the power supply must be made with voltages between 4.5 and 5.5 V, the ideal value being 5 V.




