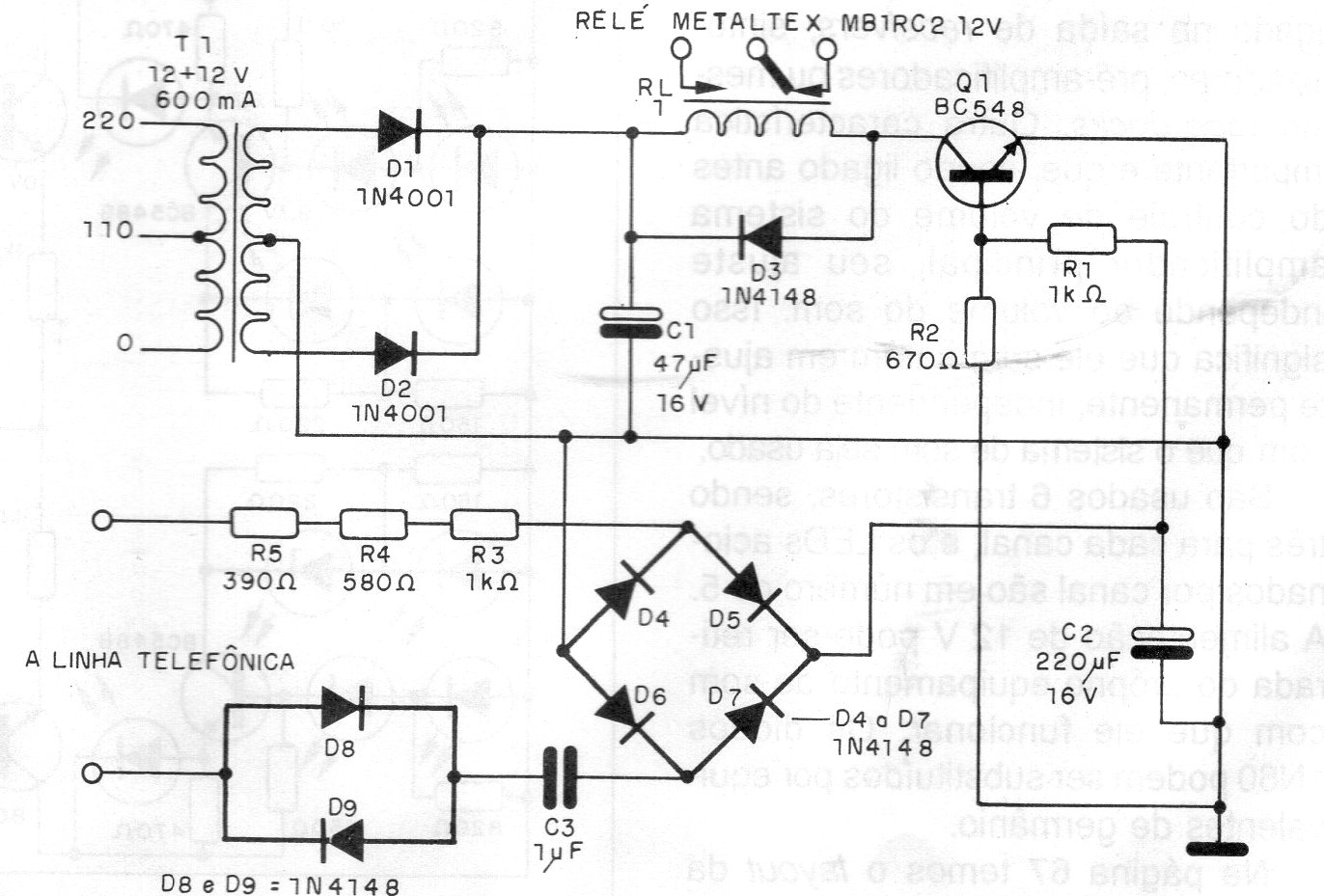
This circuit activates a relay when the phone rings allowing the control of a warning lamp or even a cicada much more powerful than the normal ringing of the phone. The circuit uses a sensitive 12 V relay, and the load fed depends on its contacts.
This circuit activates a relay when the phone rings allowing the control of a warning lamp or even a cicada much more powerful than the normal ringing of the phone. The circuit uses a sensitive 12 V relay, and the load fed depends on its contacts.