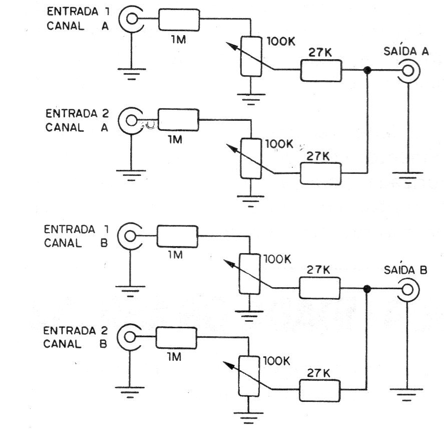
A passive mixer with few components is that of the circuit shown, found in a 1982 documentation. As readers can see, this mixer has 4 inputs that are connected via resistors to four 100 k potentiometers, which can be rotary or sliding. These potentiometers allow to measure the level of each signal. Two potentiometers are used to mix the signals from the right channel, while the other two are used to mix the signal from the left channel. Depending on the level of the signals that must be mixed, an attenuation must be provided that requires the use, eventually, of a preamplifier. As it is an assembly that works with low intensity signals, its sensitivity to noise and hum must be considered, which means the use of shielded and short wires both at the inputs and at the outputs.




