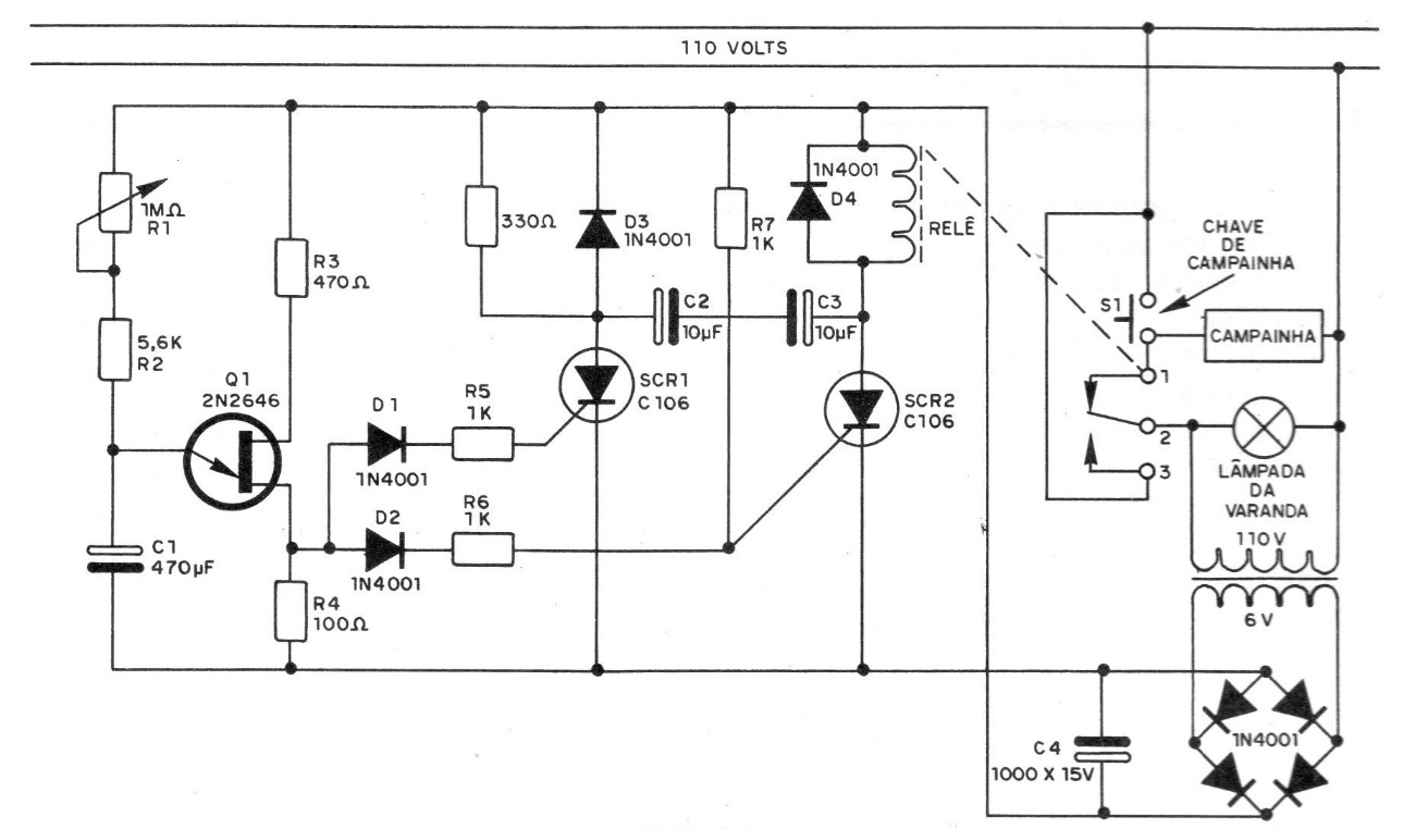
This very interesting project was obtained in a 1980 publication. It consists of a device that is connected to the doorbell of your home. When the visitor triggers the bell, the hall light automatically turns on and remains on for a certain period. The complete circuit of this “very well thought out” timer is shown in the figure.




