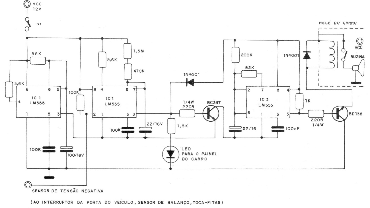
This circuit was found in a 1987 documentation but uses components quite common in the current market. The circuit has two stages, one for tripping and the other for timing, acting on a relay. When S1 is activated, the LED lights for 8 seconds, which is the time to enter the vehicle and disarm the alarm. The 12 V relay directly controls the horn or a siren.




