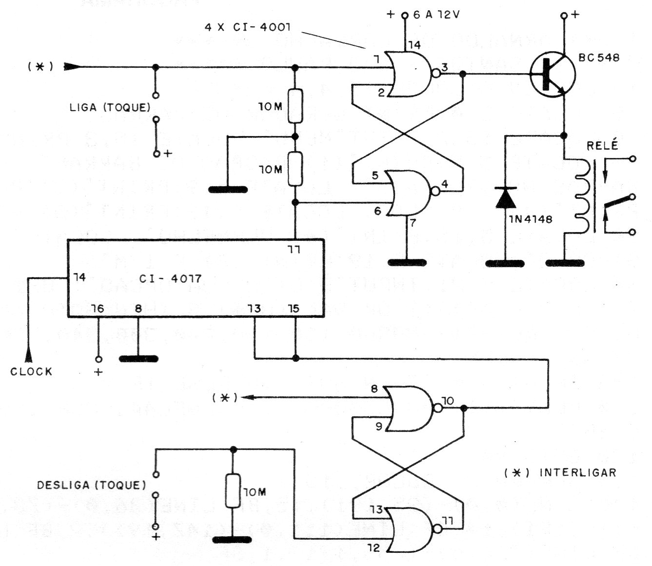
This circuit, from a 1988 documentation, activates a relay for a period and has a touch shutdown as well as activation. The activation time will be given by the clock that can be built around a 555 integrated circuit. The power can be 6 or 12 V, depending on the relay.




