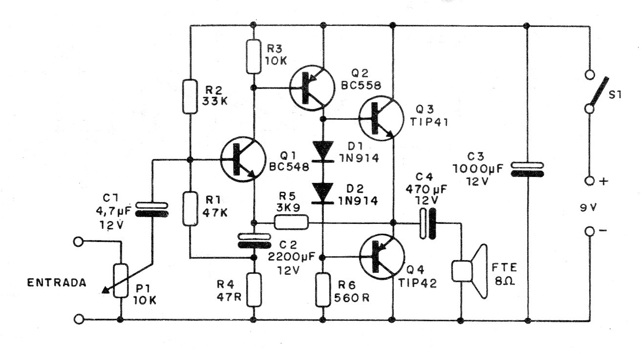
This traditional amplifier with complementary output transistors was found in a publication in 1998. The output transistors must have a heat sink and the source must provide a current of at least 800 mA. The circuit presents excellent fidelity and good input sensitivity.




