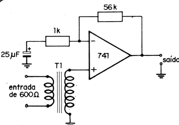
This circuit uses a 741 operational amplifier that must be powered by a symmetrical source of 6 to 12 V. The transformer has a primary of 600 ohms and a secondary of 50 k. The gain is given by the feedback resistor and the 1k resistor, which can be changed. Other equivalent operational amplifiers can be used.




