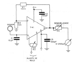
A simple electroscope can be made only with a 741, without the need for field effect transistors or other sensitive components. The gain, of course, is not the greatest, but it serves perfectly to acknowledge the presence of charges on bodies. The complete circuit is shown in the figure. The sensor can be a small ring or a metal sphere that will be connected to the integrated non-inverting input. The instrument can be a common 200 uA VU-meter or the multimeter itself. The null adjustment will be necessary if it is not possible to obtain the minimum marking of the instrument in the no load condition. The 9 - 0 - 9 V symmetrical power supply can be formed by 2 common batteries or symmetrical as many suggested on this website.




