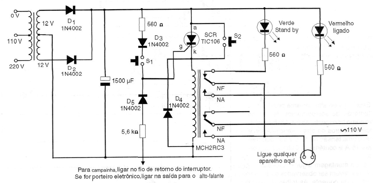
This circuit, found in a 1997 publication, activates a lamp or a monitoring camera when the bell is activated. The circuit is reset by S2. The circuit has LED indicators to indicate whether the load is activated or not. The transformer is 500 mA or more.




